出品:新浪财经上市公司研究院
作者:澐
专题:A股上市公司“伪市值管理”疑云
①:鸿合科技、至纯科技“伪市值管理”疑云:股权激励期间股东持续减持 业绩不达标高管薪资仍大涨
2024年11月6日,证监会公布《上市公司监管指引第10号——市值管理》,鼓励董事会建立长效激励机制,充分运用股权激励、员工持股计划等工具,合理拟定授予价格、激励对象范围、股票数量和业绩考核条件,强化管理层、员工与上市公司长期利益的一致性,激发管理层、员工提升上市公司价值的主动性和积极性。
但在A股,有些公司却把股权激励玩成了损公肥私的利益输送。早在2021年9月,证监会答记者问时,就明确表示“以市值管理之名行操纵市场、内幕交易之实,借‘伪市值管理’牟取非法利益的行为严重破坏资本市场公平秩序,严重干扰资本市场功能发挥,严重损害投资者合法权益,也不利于上市公司质量提高,是证监会长期以来严厉打击的重点。”2024年3月15日,证监会进一步将其写入《关于加强上市公司监管的意见(试行)》(下称“《意见》”)。
2021年4月,九阳股份发布《2021年股票期权激励计划》,以2021-2023年的营业收入及净利润增长率为业绩考核指标。财务数据显示,2021-2023年,九阳股份的业绩逐年下滑,营业收入从105.4亿元降至96.13亿元,净利润从7.01亿元降至3.91亿元,3年业绩考核目标均未达成。
股权激励走不通后,九阳股份转道员工持股计划,后者无公司业绩考核要求。2022年9月,公司累计回购1200万股股份,成交金额为20408.06万元,平均成交价格约17元/股。根据最新修订稿,员工持股计划的受让价格仅为1元/股,较回购价格“打骨折”。同时,公司5名高管分走四成份额,遭投资者质疑向管理层输送利益。
业绩连年下滑 股权激励“束手无策”
九阳股份主要从事小家电系列产品的研发、生产和销售。近年来,众多厂商纷纷进入小家电行业,令行业竞争日益加剧,带来了行业内产品品质参差不齐、市场需求被“快速饱和式”供应满足、非理性的价格竞争成为常态等风险。
为吸引和留住管理人才及核心骨干人员,充分调动其积极性和创造性,2021年4月16日,九阳股份发布《2021年股票期权激励计划》(下称“本激励计划”),计划拟授予激励对象的股票期权1800万份。其中董事兼总经理杨宁宁、副董事长韩润、董事姜广勇及财务总监裘剑调4名高管,分别获授150万股、90万股、30万股及30万股股票期权,合计占本激励计划授予股票期权数量的16.67%;103名核心骨干人员合计分得1260万股股票期权,占比为70%。
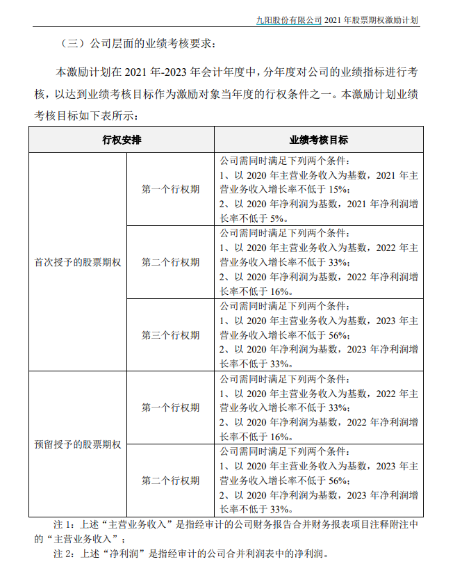
本激励计划,公司层面业绩考核目标如下:

2021-2023年,九阳股份分别实现主营业务收入104.34亿元、100.67亿元、95.02亿元,较2020年减少4.11%、7.48%、12.67%;录得净利润7.01亿元、5.23亿元、3.91亿元,较2020年减少23.47%、42.90%、57.31%。
不难看出,九阳股份在3年考核期内的业绩均未达标。因个人离职原因及公司层面考核不达标,公司将本激励计划首次授予的股票期权中107名激励对象已获授但尚未行权的合计1560万份股票期权予以注销。截至2024年5月29日,本激励计划首次授予的股票期权全部注销完毕。

2024年、2025年一季度,公司分别实现营业收入88.49亿元、20亿元,同比减少7.94%、3.17%;录得净利润1.06亿元、1.01亿元,同比减少72.75%、22.59%。
显然,九阳股份至今仍未扭转业绩颓势。
根据证监会今年3月27日发布的《关于修改部分证券期货规章的决定》第十一条,“绩效考核指标应当包括公司业绩指标和激励对象个人绩效指标。相关指标应当客观公开、清晰透明,符合公司的实际情况,有利于促进公司竞争力的提升”;第二十五条,“上市公司以本公司股票为标的实施股权激励的,应当设置合理的考核指标,有利于公司持续发展。”
九阳股份面对有着严格业绩考核要求的股权激励或已“束手无策”。
员工持股计划成“聚宝盆”
2022年3月28日,九阳股份发布《第一期员工持股计划(草案)》,后分别于同年4月1日、次年3月30日发布草案修订稿。
第一次修订后,草案新增持有人名单,董事兼总经理杨宁宁、财务负责人阚建刚、董事会秘书缪敏鑫3名高管拟认购19%份额,核心管理人员(不超过27人)拟认购81%份额。同时,员工持股计划受让价格由0元/股增至1元/股。

第二次修订后,新增副董事长韩润、总经理郭浪为持有人,5名高管拟认购份额比例合计高达39%;核心管理人员上限虽由27人增至45人,但份额却从81%下滑至61%。
公告显示,截至2022年9月13日,九阳股份累计回购股份数量为1600万股,占当时公司总股本的2.09%,最高成交价为19.65元/股,最低成交价为14.68元/股,成交金额为20408.06元(不含交易费用),本次回购股份用于公司股权激励计划或员工持股计划。简单计算可得,本次回购股份的成本约17元/股。
而本次员工持股计划的受让价格仅1元/股,较公司回购股票的成本价“打了骨折”。证监会在《意见》明确指出,将“完善上市公司股权激励和员工持股计划制度,加强股权激励定价、业绩考核条件约束,严格员工持股计划定价、对象要求”。九阳股份本次员工持股计划的受让价格是否合理、公允,有待商榷。
同时,根据本次员工持股计划,锁定期届满后,由管理委员会陆续变现员工持股计划资产,并按持有人所持份额的比例,分配给持有人;或者由管理委员会向证券登记结算机构提出申请,根据相关法律法规的要求,按持有人所持份额的比例,将标的股票过户至持有人个人账户,由个人自行处置。
也就是说,九阳股份推出本次员工持股计划的本质仍是减持套现。
值得注意的是,根据监管要求,上市公司董事、监事和高级管理人员计划通过证券交易所集中竞价交易或者大宗交易方式转让股份的,应当在首次卖出前十五个交易日向证券交易所报告并披露减持计划,但员工持股计划无此规定。
2024年,九阳股份员工持股计划管理委员会已将第二个解锁期解锁的68.62万股股票通过二级市场集中竞价方式出售完毕。
九阳股份以1元/股价格“贱卖”回购股份,是否涉嫌利益输送、损害中小投资者权益?都留待时间检验。